Драйвер в модуль на TPS63020

Тема в разделе 'Разработка новых драйверов', создана пользователем Rotgar, 8 май 2015.

  1. Rotgar

    Rotgar Пользователь

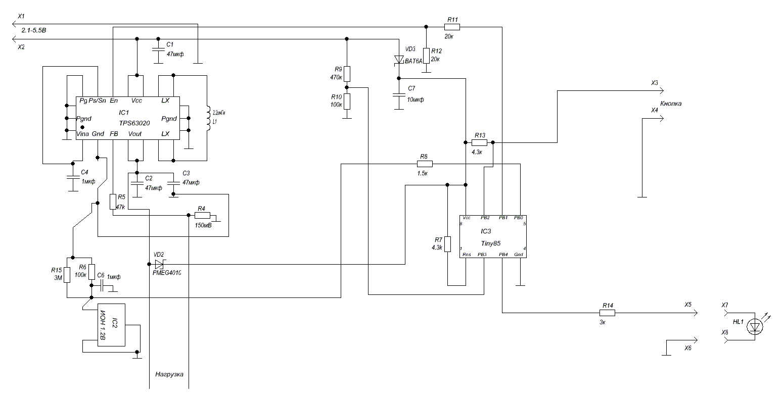
    А вот еще одна недавняя разработка. Ток выше 1.2А снимать не рекомендую. Нагрузка подвешена так что только диоды с изолированным кристаллом.
    Хотел бы я сделать с общим - но для домашней платы нереал тут, надо дополнительные слои и компактные перемычки. Как вариант стаб напруги и резистивный балласт на 0.5В и печка готова.

    От переполюсовки сгорит DC-DC, всё остальное пофиг, КЗ ясно дело не боиться, но работать будет не в режиме, напруга в режиме лимита напруги ~6В, выше 6В не даст.

    Напруга на диоде не выше 5.5В иначе возможен уход в режим стаба напруги, это я так для инфы что бы не кричали потом почему ток не регулируется и на столько ниже расчётного.

    Глюков быть не должно. Перед сборкой если кто то рискнёт обязательно прочесть данные о сборке.

    А так всё как обычно: 3 типа АКБ, лимиты работы, термоконтроль ( -2<=работа<=45 град), защиты от частных нажатий (активация таймера отдыха) вещь не актуальная хотя может помочь если в кармане начнёт нажиматься часто, индикация, к сожалению тут не переключается.
     

    Вложения:

    • 2.gif
      2.gif
      Размер файла:
      22 КБ
      Просмотров:
      877
    • Проект.rar
      Размер файла:
      173,3 КБ
      Просмотров:
      358
    Last edited: 14 фев 2016

Поделиться этой страницей